Il existe mille façons d’installer (Raspberry Pi, Box Green, Mini PC, VM…), mais toutes ont un point commun : une faille unique. Si le matériel lâche, votre maison s’arrête. Même la virtualisation classique ne couvre pas tous les risques. Pour atteindre le “Graal” dans cette quête vers une domotique infaillible, une domotique qui ne tombe jamais en panne, il faut passer au niveau supérieur : le Cluster Proxmox à Haute Disponibilité (HA).
L’objectif de ce guide est simple : vous permettre de monter un système capable de s’auto-réparer. Si un ordinateur plante, l’autre prend le relais automatiquement, sans intervention humaine. Voici ma méthode pour rendre votre domotique immortelle, tout en restant sur un budget maîtrisé.
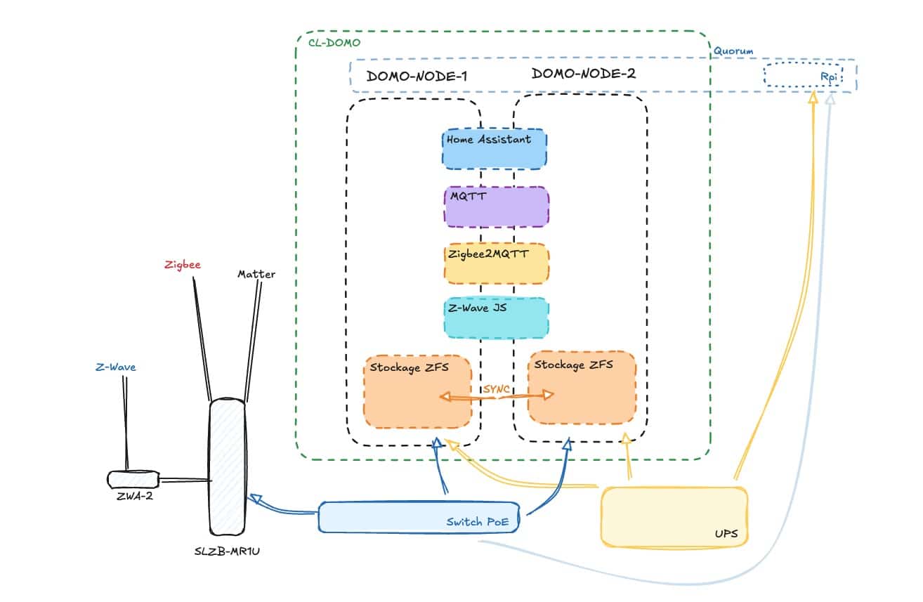
1. Le Matériel : Une architecture économique et résiliente
Pour réussir ce projet sans se ruiner, nous n’avons pas besoin de 3 serveurs coûteux. Nous allons utiliser une architecture intelligente et économique :

2 Mini PC (Les Nœuds)
Ils feront tourner Proxmox et vos services (Home Assistant, MQTT, etc.). Ils doivent être assez puissants pour tout gérer avec de la marge mais les modèles entrée de gamme sont parfait. Personnellement j’utilise des NiPoGi E2 testé en 2025.
1 Raspberry Pi (Le Juge)
Un simple Raspberry Pi (ou n’importe quel vieux système Debian sur votre réseau) servira de “troisième vote” dans le Quorum, pour départager les nœuds en cas de panne. Dans mon cas c’est un Rpi 2 qui gère déjà le monitoring de l’onduleur. Ca peut être un un Pi Zero W ou tout autre serveur Debian déjà en place sur votre réseau local.
0 Clé USB !
C’est la règle d’or de la Haute Disponibilité. Optez plutôt pour un contrôleur SMLIGHT pour exposer les protocoles sur le réseau local. Mon cluster fonctionne avec un SLZB-MR1U et une antenne Z-Wave ZWA-2.
Pourquoi pas de clé USB Zigbee ?
Dans un cluster, les machines virtuelles (VM) doivent pouvoir “sauter” d’un PC à l’autre. Si votre clé Zigbee est physiquement branchée sur le PC 1, et que Home Assistant migre sur le PC 2, il perdra la connexion Zigbee. La solution : Utilisez un contrôleur Zigbee Ethernet (PoE) (type SLZB). Il est branché sur votre réseau (switch), accessible par les deux nœuds en permanence, peu importe où se trouve la VM et donc toujours accessible par la domotique et les conteneurs peu importe .
SLZB-MR1U le contrôleur All in One qui prend aussi en charge l’antenne Z-Wave Home Assistant ZWA-2 en PoE via son port USB
Aujourd’hui c’est encore une petite révolution dans le milieu des contrôleurs domotiques. On pensait que le SLZB-MR1 était le contrôleur ultime pour notre domotique. Un contrôleur très intelligent qui embarque à la fois une puce CC2652 et une puce EFR32…
2. Installation de Proxmox et création du Cluster
Préparation des Mini PC
Installez Proxmox VE (version 9.1 recommandée au moment ou je redige ce guide) sur vos deux Mini PC. Point crucial, lors de l’installation choisissez impérativement le système de fichiers ZFS (RAID0).

C’est indispensable pour la suite du guide et le bon fonctionnement du dispositif (réplication des données).
Utilisez une convention de nommage claire pour vos noeuds, par exemple dans mon cas c’est :
domo-node-1domo-node-2
Post install
Une fois les deux noeuds installés, utilisez ce script pour optimiser vos nœuds (mises à jour, désactivation souscription) :
bash -c "$(curl -fsSL https://raw.githubusercontent.com/community-scripts/ProxmoxVE/main/tools/pve/post-pve-install.sh)"
Le script de clean est à jouer sur les deux instances.

Note : Si le script vous demande de désactiver la Haute Disponibilité (HA), répondez NON. Nous en avons besoin pour notre projet.

Création du Cluster domotique Proxmox
1. Depuis l’interface du premier nœud (domo-node-1), créez le Cluster. Ensuite, connectez-vous sur le second nœud et rejoignez ce cluster. Vos deux PC ne forment désormais qu’un seul système logique.

2. donnez un nom a votre cluster domotique et lancez la creation.

3. Le cluster est créé. Simple et rapide mais il nous reste encore un peu de tuning a faire.

4. Le noeud domo-node-1 et maintenant membre du cluster.

5. Il faut maintenant intégrer le deuxième noeud domo-node-2 au cluster. Pour cela, toujours sur le noeud 1, il faut cliquer sur Join Information.

6. Copier les informations en cliquant simplement sur le bouton

7. Sur le second noeud, cliquez sur le bouton Join Cluster

8. Collez les informations générés sur le premier noeud et procéder à la jonction.

9. Et voila notre cluster en place et (presque) prêt.

Il est temps de passer sur le Raspberry Pi pour monter le quorum.
3. Le Quorum : Transformer le duo en trio avec un Raspberry Pi
Un cluster Proxmox ne peut pas fonctionner avec seulement 2 noeuds. Il faut normalement 3 PC pour créer un cluster, mais dans notre stratégie domotique, ce n’est pas vraiment utile et ça monte le budget. Heureusement, une astuce existe, et vous allez voir que c’est ultra simple et rapide. Le fonctionnement du quorum est simple. Imaginez que votre cluster est un conseil d’administration où chaque machine (Nœud) possède 1 voix. Pour prendre une décision importante (comme démarrer une VM ou écrire des données), le cluster doit obligatoirement obtenir la majorité absolue des voix (c’est-à-dire plus de 50 %). Avec seulement deux PC, si l’un tombe, le survivant ne sait pas s’il a la majorité pour reprendre la main. Dans ce cas, le cluster se bloque. Nous allons donc utiliser un Raspberry Pi (Le QDevice) pour apporter le vote décisif.
Sur le Raspberry Pi
1. Connectez-vous en SSH à votre Raspberry Pi et installez corosync à l’aide des commande suivantes :
sudo apt update
sudo apt install corosync-qnetd

2. Vous verrez la création du certificat et de la clé, tout est en place sur le Raspberry Pi pour pouvoir participer au vote.

3. Avant de retourner sur Proxmox, éditez les parametres SSH de votre Raspberry Pi pour permettre la connexion en root depuis Proxmox.

Sur les 2 Nœuds Proxmox
1. Dans le Shell de chaque nœud Proxmox, installez le client corosync egalement :
apt install corosync-qdevice
Vous devez voir les lignes défiler dans la console.

Configuration finale, le mariage
1. Attention, cette commande se lance uniquement depuis UN SEUL nœud Proxmox (ex: domo-node-1) :
pvecm qdevice setup IP_DU_RASPBERRY
2. Acceptez l’empreinte SSH (yes) et entrez le mot de passe root du Raspberry Pi.

Vérification du statut
1. Tapez pvecm status sur un nœud Proxmox.
pvecm status
2. Vérifiez ces deux lignes :
Votequorum information>Expected votes: doit être à 3.Membership information: Vous devez voir vos 2 nœuds + 1 ligneQdevice.

C’est gagné : si le Nœud 1 meurt, le Nœud 2 + le Pi = 2 votes. La majorité est assurée, le système continue !
4. Installation de Home Assistant et des satellites
Home Assistant, MQTT et Zigbee2MQTT, voir aussi Z-WaveJS si vous voulez intégrer du Z-Wave à votre installation. Je ne vais pas revenir en détail sur ces procédures que j’ai déjà détaillées dans des guides pas à pas. Je vous invite à suivre les guides listés ci-dessous et revenir sur ce guide en étape 5 une fois fait.
- Comment créer et installer simplement une VM Home Assistant sous Proxmox
- Comment installer MQTT sous Proxmox, le guide
- Comment installer Zigbee2MQTT sous Proxmox, le guide
- Comment installer Z-WaveJS UI sous Proxmox, le guide
5. Déploiement et Réplication ZFS
On configure vos services habituels (VM Home Assistant, LXC MQTT, et LXC Zigbee2MQTT). Une fois tout en place sur le premier noeud, nous devons nous assurer que les données sont copiées en temps quasi réel d’un PC à l’autre. En effet “quasi” car nous allons créer une réplication des données toutes les 5 minutes. En cas de crash, la perte de donnée ne sera que de 5 minutes… Tout à fait acceptable dans notre stratégie. Ce qui compte, c’est que la configuration et surtout la domotisation de la maison et toutes ses automatisations continuent de fonctionner quoi qu’il arrive.
Pourquoi la Réplication ZFS ?
C’est le mécanisme qui copie l’état de votre disque du Nœud 1 vers le Nœud 2, D’ou l’importance de bien installer les noeuds sur une configuration ZFS à l’origine du déploiement de Proxmox sur les Mini PC.
- Avant tout, vérifiez votre configuration : Allez dans Hardware > Hard Disk de votre VM. Le stockage doit être
local-zfs.

Configuration de la réplication
Pour chaque élément (VM HA, Conteneur MQTT, Conteneur Z2M), procédez comme suit :
1. Sélectionnez la Machine virtuelle de Home Assistant puis rendez-vous dans Replication > Add.

2. Target : Choisissez l’autre nœud. Schedule : mettez */5 pour une synchronisation toutes les 5 minutes.

Vérifiez que vous avez bien configuré la replication comme moi, puis validez.
3. Cliquez sur Schedule Now pour forcer la première copie. Si la colonne “Last Sync” affiche OK, vos données sont sécurisées sur les deux disques physiques !

Enfin procedez de même pour les sattelites Z2M, MQTT Z-Wave JS UI…
5. Activation de la Haute Disponibilité (HA)
Nous arrivons à l’étape finale de la configuration. Il nous faut indiquer à Proxmox que“Si cette VM s’arrête, sur le noeud ou elle est alors la redémarrer sur l’autre noeud”.
1. Allez dans Datacenter > HA puis ciquez sur Add.

2. Sélectionnez votre VM Home Assistant ou votre conteneur LXC et assurez-vous que Request State est bien sur Started.

3. Répétez l’opération pour vos conteneurs MQTT et Zigbee2MQTT et autres satellites et voila votre système prêt à encaisser les problemes.

Le Crash Test du fail over
C’est l’instant de vérité. Tout est prêt. Vos services tournent, la réplication est active, et le Quorum est à 3 votes. Simulons une catastrophe sur le noeud 1 et voyons ce qui se passe.
Scénario
Débranchez brutalement l’alimentation du domo-node-1 ou le câble réseau. Je vous recommande de tester les deux, le test de l’alim permettra de simuler la coupure électrique et surtout de valider que vous avez bien le démarrage automatique sur retour d’alimentation configuré dans le BIOS du Mini PC.

La chronologie du fail over :
- T+0s : Panne du Nœud 1.
- T+10s : Le cluster détecte l’absence.
- T+30s : Le
domo-node-2et le Raspberry Pi votent (2 contre 1) pour exclure le nœud mort. - T+60s : Proxmox active le plan de secours. Le
domo-node-2vérifie son disque local (répliqué il y a moins de 5 min). - T+3min : Home Assistant, MQTT et Z2M redémarrent sur le Nœud 2.
Résultat
Par magie, tout remonte. Les adresses IP sont identiques, le coordinateur Zigbee Ethernet est toujours sur le réseau, tout le monde reprend la communication en moins de 3 minutes et vos automatisations reprennent vie. Le chronométrage de l’opération montre une installation qui bascule, redémarre et refonctionne comme si rien ne s’était passé en très exactement 2 minutes 49 !

Pour visualiser la démonstration complète en live, je vous propose une vidéo sur la chaîne YouTube, qui vous montre exactement ce qu’il se passe. Pensez à vous abonner pour ne pas manquer cette vidéo qui arrive et qui vous montre tout dans le détail.
Deux PC, mais une consommation contenue
Avec des Mini PC correctement dimensionnés, non seulement mon cluster domotique bénéficie d’excellentes performances pour ce qu’il a besoin de faire tourner, mais en plus la consommation électrique est optimale. Il n’y a qu’à voir sur mon dashboard de supervision du cluster ci-dessous. Avec 12,5W de consommation pour la totalité du cluster c’est une conso en parfaite harmonie avec la philosophie domotique. Bien entendu pour compléter la sécurisation du système il faut lui coupler un onduleur. Avec une consommation si faible, l’autonomie n’est pas du tout un problème.

Si vous voulez, vous aussi savoir comment créer ce tableau de bord de supervision Proxmox dans votre domotique, suivez mon guide pas à pas, je vous explique tout et vous fournis même le code YAML à copier et coller !
Comment monitorer Proxmox et les VM depuis Home Assistant ? Guide complet avec code YAML dashboard
Nouvel épisode de notre série domotique virtualisée avec Proxmox et voyons aujourd’hui comment suivre le bon fonctionnement et les constantes de notre écosystème domotique Proxmox depuis le système domotique Home Assistant. Il y a plusieurs raisons à cela, pour avoir…
Conclusion
Avec cette architecture, vous ne dépendez plus d’une seule machine. Vous avez créé l’équivalent d’un cloud privé pour votre domotique, résilient et professionnel à la maison. Ajoutez un onduleur pour protéger l’alimentation et votre domotique n’aura plus aucune excuse pour s’arrêter ou tomber en panne ! Alors n’attendez plus et passez à la vitesse supérieure avec la domotique Next gen.










Add Comment